不動産を売却すると、税金がかかります。
正確に言えば不動産売却で“儲け”が出ると、税金が発生します。
たとえば土地を2,000万円で売却すると所得税約15%、住民税が5%かかります。
所得税は確定申告時に納付書にて納付、住民税は翌年の住民税にて徴収されます。
※復興特別所得税は割愛
もう少し正確に考えます。
昔から一族が持っている土地を相続で取得して10年くらいたったとします。
草刈りも面倒だし、子供も使う予定ないし、ということで売却したい。
仮に2,000万円で売買できたとします。
儲けはいくらか?
もうけ=売却価格-取得費と売却にかかった経費
です。所得税はもうけ、つまり“利益”に課税されます。
売った金額にそのまま税金がかかるわけではありません。
今回は相続で取得した土地で、昔に買ったわけでもない。
“取得費”はありませんから、0円です。
しかし、大昔に買ったのだけど、買った金額がわかるものが無い。
買ったのに取得費を証明できないのはかわいそうです。
そこで、一定額を取得費として計上してもいいことになっています。
これを概算取得費といいます。
概算取得費=売買価額×5%
最低でも、2,000万円のうち100万円は取得費に計上できるわけです。
他に経費として、測量代、解体費用、仲介手数料などが計上できます。
そうすると、
売買価格 2,000万円
-概算取得費 100万円
-測量代 50万円
-仲介手数料 70万円
=課税譲渡所得1,780万円
これがいわゆる”もうけ”。
この“課税譲渡所得”に対して税率をかけます。
所得税15%⇒267万円
住民税 5%⇒89万円
合計 356万円
ということで、2,000万円で売ったのに356万円も税金で取られてしまいます。
これ、当然ですが、昔に2,000万円で買っていた売買契約書などがあれば、
売買価格 2,000万円
-取得費 2,000万円
-測量代 50万円
-仲介手数料 70万円
=課税譲渡所得 0万円
となり、税金は発生しません。0万円に何を掛けても0万円です。
“もうけ”が存在しないですからね。
取得費の有無によって税金356万円の差が出る、
ということは売主にとって相当大切です。
不動産業者に一括査定を依頼すると、
営業A ”~~~万円で売れます”
営業B ”うちならもっと高い金額で売って見せます!”
営業C “いいや、もっと高い金額でちょうどお客様がいます!やらせてください!”
はったりの掛け合いの果てに、架空のお客様をでっちあげてみたりする営業がいます。
それはそれで好きにしてくれればいいのですが、
売主にとって大切なのは”結局いくら手元に残るのか”なので、
2,000万円で売れたけど税金を356万円支払った
というより
1,900万円でしか売れなかったけど、税金は0円だった
という方が嬉しいわけです。
ところで、相続でも贈与でも取得費は承継されます。
売った土地建物の中には相続や贈与により取得したものもあります。この場合の取得費は、被相続人や贈与者がその土地建物を買い入れたときの購入代金や購入手数料などを基に計算します。
https://www.nta.go.jp/taxes/shiraberu/taxanswer/joto/3270.htm
ですから、親が買った古い売買契約書とか領収書はとても大切。
とにかく不動産関係の書類は捨てないで取っておいて欲しいのです。
さて、話が長くなりましたが、やっと本題。
”空き家の3,000万円控除”のお話です。
要するに、一定の要件を満たせば経費に3,000万円を計上できる、というような制度です。
似た制度として、有名な”居住用3,000万円控除”があります。
直近まで住んでいた家を売却する場合、
3,000万円を経費にできますので、先程の計算で言えば、
売買価格 2,000万円
-概算取得費 100万円
-測量代 50万円
-仲介手数料 70万円
-特別控除 3,000万円
=課税譲渡所得 0万円
となります。3,000万円分を控除できるのは大きいですね。
当然、税金は0円となります。
※要件が色々ありますので確認必須です
一方、”空家の3,000万円控除”というのは
相続した空家について使える制度です。
空き家となった被相続人のお住まいを相続した相続人が、耐震リフォーム又
https://www.nta.go.jp/taxes/shiraberu/taxanswer/joto/3306.htm
は取壊しをした後にその家屋又は敷地を譲渡した場合には、その譲渡にかか
る譲渡所得の金額から3,000万円を特別控除します。

親が住んでいた戸建を子が相続して売却する、というのが典型的です。
要件は大きく分けて4つ。
大前提として、
相続の開始があった日から3年を経過する日の属する年の12月31日までに売ること。
とあるので、昔の相続では使えません。
売却代金が1億円以下であること。
これは東松山だとあまり関係ないかもしれませんね。
次に物件の要件として
①昭和56年5月31日以前に建築されたこと
②マンションでないこと
③相続開始前に、被相続人以外が住んでいないこと
という要件があります。
戸建のまま売りたい場合は耐震適合性を満たすためにリフォームする必要があります。
家が使えないようでしたら、解体して売却すればいいです。
昭和56年以前のものなので、ほぼ皆さん解体して売却します。
最後に被相続人の要件が2パターン。
①直近まで被相続人が対象物件に住んでいたこと。
②要介護認定を受けて老人ホームに入っており、かつ戸建を自分で使っていて、貸したり他の人に住ませたりしていないこと
これ、言うのは簡単ですが、それなりに手続きが必要です。
特に老人ホームの方は少し厄介です。要介護認定を受けているのが大前提。
また、戸建が長い間空いているからといって、
子供に住んでもらっている場合はアウトです。
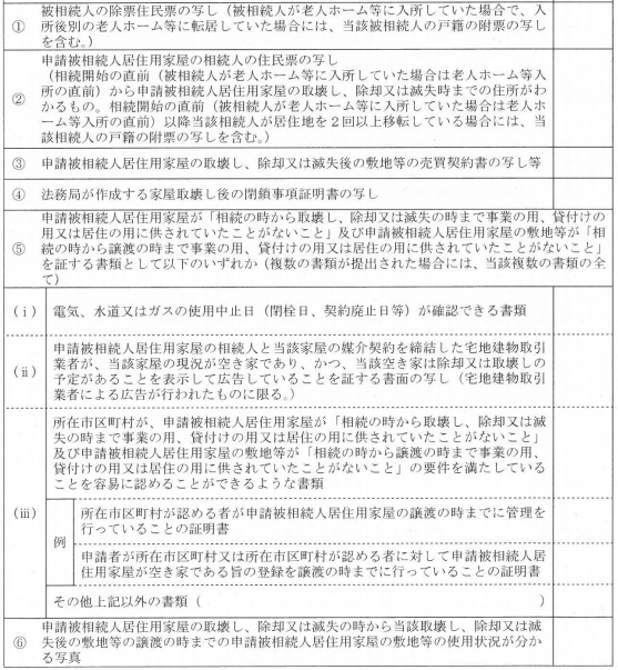
で、この被相続人の要件を証明する書類として、
市町村から被相続人居住用家屋等確認書を発行してもらいます。
発行してもらうための添付書類がこちら。

沢山ありますね。
住民票・戸籍は相続の時に取っているでしょう。
登記簿関係は、売却を依頼する不動産業者に取ってもらうといいです。
老人ホームで亡くなった場合は、追加書類として

こうなります。さらに書類が多いので大変ですね。
まとめると、全体の流れは以下のようになります。

で、これ注意が必要なのは

この部分。土地売却の場合、建物は「取り壊してから売る」ようにしないとダメです。
業者が買主の時、業者が依頼したほうが解体費用を安くできるので、
古家有の土地を、解体しないでそのまま売買することがあります。
買主に「うちで解体するのでそのままでいいですよ」なんて言われて、
鵜呑みにしていると、控除が使えなくなります。
控除が使えなくなると、最大600万円くらい、手残りが変わります。
(3,000万円のうち2割)
このあたり、不動産業者さんは無視しがちですのでお気をつけ下さい。
日付に関係することでは、
「売買契約日を収入時期として確定申告するとアウト」
という話があります。

古家付きの土地を売るとします。更地渡しを条件とします。
買い手が決まったら、家を解体して渡しますよ、という話。
実際に買い手が決まり、売買契約をして、家を取り壊して、
更地になった土地を引き渡しました。
じゃあ空家の3,000万円控除は使えますか?というお話。
譲渡所得の確定申告を行う際、「いつ譲渡しましたか」というのを記載します。
基準が二つあって、
「売買契約の日」(契約日基準)あるいは「引渡し日」(引渡日基準)のどちらかを選べます。
うっかりすると「売買契約の日を書けばいいのかな」と思ってしまいますが、
「売買契約の日」=まだ解体していない
ので、空き家控除の要件【解体してから譲渡】を満たしません。
あくまで、相続⇒取り壊し⇒売買、という時系列を守る必要があります。
これも何も考えないで申告すると3,000万円控除の適用不可となります。
その他、論点は沢山あります。
空き家控除を使う前提で売却される場合は、
最初から不動産業者に協力してもらったほうがいいです。
解体前の写真を撮ったり、販売図面の文言を確認したり、登記簿集めてもらったり。
適用できる状態に整えるのは、
税理士ではなく不動産業者であることが多いです。
逆に言えば、“適用できなくしてしまう”のも不動産業者です。
居住用3,000万円控除もそうですが、
簡単そうにみえて否認事例が多いのが、この手の控除です。

居住用3,000万円控除だけで税理士が1冊本を書けるわけなので、
この手の控除が簡単ではないことは知っておいてください。




